建设项目地点:武威市、金昌市、张掖市。
建设项目规模:新建兰州至张掖三四线铁路武威至张掖段自既有武威东站引出,向西经武威市凉州区,金昌市永昌县、金川区,张掖市山丹县、甘州区后引入既有张掖西站,新建正线全长244.052 公里,全线新设朱王堡、金昌南、芨岭西、山丹北4座车站,与既有武威东、张掖西站接轨。新建武威联络线从武威南站东侧,分上下行从既有兰新线及干武线引出,后分方向引入兰张高铁,线路单线长9.709km,其中兰新线下行疏解线DLZK0+000~DLZK3+750.83,全长3.751km。干武下行疏解线 DGZK0+000~DGZK3+581.93,全长 1.582km;兰新上行疏解线DLYK0+000~DLYK1+184.33,全长1.184km;干武上行疏解线DGYK0+000~DGYK3+242.11,全长3.242km。
计划工期:1095日历天,计划开工日期2024年12月26日,计划竣工日期2027年12月25日。
(1)站前工程监理:(新建正线DK257+870~DK508+079)全线临时用地、改移道路、隔声窗、路基、桥涵、隧道、轨道等工程以及与站前工程同步施工的站台(不含站台面)、站台风雨棚、旅客地道(不含装修)、CPIII测设、综合接地系统、接触网立柱基础及槽道、电缆沟槽、“四电”工程配套房屋、生产生活房屋、站场相关工程(含站区绿化)、区间通所道路、相关大临工程等全部工程的施工监理,以及协助建设单位做好项目开工准备工作、竣工验收工作和按国铁集团现行规定应纳入监理范围内的其他内容。
(2)联络线施工及站后工程监理:新建武威联络线(单线长9.709km,其中兰新线下行疏解DLZK0+000~DLZK3+750.83,全长3.751km;干武下行疏解线 DGZK0+000~DGZK3+581.93,全长1.582km;兰新上行疏解线DLYK0+000~DLYK1+184.33,全长1.184km;干武上行疏解线 DGYK0+000~DGYK3+242.11,全长3.242km)全线临时用地、改移道路、路基、桥涵、轨道、四电工程、CPIII测设、武威东供电维修基地(含绿化工程)、武威东站改工程及相关大临工程的施工监理;新建正线(DK257+870~DK508+079)全线的隧道照明、通信、信号、信息(不含站房客服信息)、灾害监测、电力、电力牵引供电等工程(不含综合接地系统)的施工监理以及协助建设单位做好项目开工准备工作、竣工验收工作和按国铁集团现行规定应纳入监理范围内的其他内容。
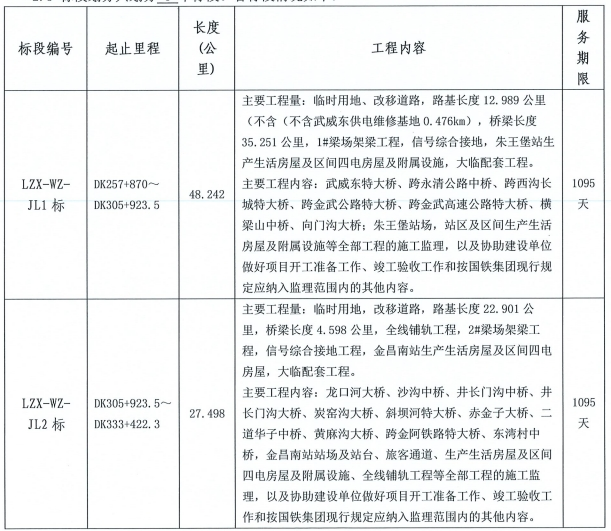
LZX-WZ-JL1标
第一名:中铁隧道洛阳监理有限公司
投标金额(万元)2062.635万元
第二名:铁四院(湖北)工程监理咨询有限公司
投标金额(万元)2062万元
第三名:中铁华铁工程设计集团有限公司
投标金额(万元)2062万元
LZX-WZ-JL2标
第一名:北京铁研建设监理有限责任公司
投标金额(万元)2029.8万元
第二名:乌鲁木齐铁建工程咨询有限公司
投标金额(万元)2022.2121万元
第三名:长沙中大监理科技股份有限公司
投标金额(万元)2025.8万元
LZX-WZ-JL3标
第一名:甘肃信达建设工程咨询有限公司
投标金额(万元)2081.328万元
第二名:北京铁城工程咨询有限公司
投标金额(万元)2089.712万元
第三名:河南长城铁路工程建设咨询有限公司
投标金额(万元)2085万元
LZX-WZ-JL4标
第一名:兰州交大工程咨询有限责任公司
投标金额(万元)2079.5398万元
第二名:郑州中原铁道建设工程监理有限公司
投标金额(万元)2075万元
第三名:成都西南交通大学设计研究院有限公司
投标金额(万元)2085.7621万元
LZX-WZ-JL5标
第一名:西安铁一院工程咨询管理有限公司
投标金额(万元)2137万元
第二名:中铁二院(成都)咨询监理有限责任公司
投标金额(万元)2136.5709万元
第三名:沈阳铁路建设监理有限公司
投标金额(万元)2137.6466万元
LZX-WZ-JL6标
第一名:甘肃铁科建设工程咨询有限公司
投标报价:1336.65万元
第二名:中铁一院集团南方工程咨询监理有限公司
投标报价:1334.64万元

冀公网安备13010502002435号

